各经销商、分销商、消费者:
根据《国家药监局关于修订复方感冒灵制剂和银黄口服制剂说明书的公告(2024年第81号)》的要求,我司对银黄颗粒(国药准字Z20053526)说明书进行了修订和备案,并从2409310A批银黄颗粒启用了修订后的说明书。同时按照最新国家药监局对说明书修订的要求,为了使该品种使用者充分知悉说明书的修订情况(内容详见说明书修订前后),我司将修订情况以告知函的形式将修订情况予以告知。说明书修订后的内容对我司在市场上流通的银黄颗粒适用,请在使用前仔细阅读,按说明使用或在药师或医师的指导下使用。
为进一步方便顾客使用,我司同时采取“在药品追溯码系统中更换修订后的说明书”的方式告知顾客,顾客只需按扫码查询的方式,即可获取修订后的银黄颗粒说明书,不会影响药品正常使用。
特此公告!
中山市恒生药业有限公司
2024年10月8日
查询方式如下:
第1步:在纸盒侧面找到药品追溯码(图3)
第2步:使用支付宝或淘宝进行扫码(图4)
第3步:点击图4页面“药品说明书”栏,即可查询
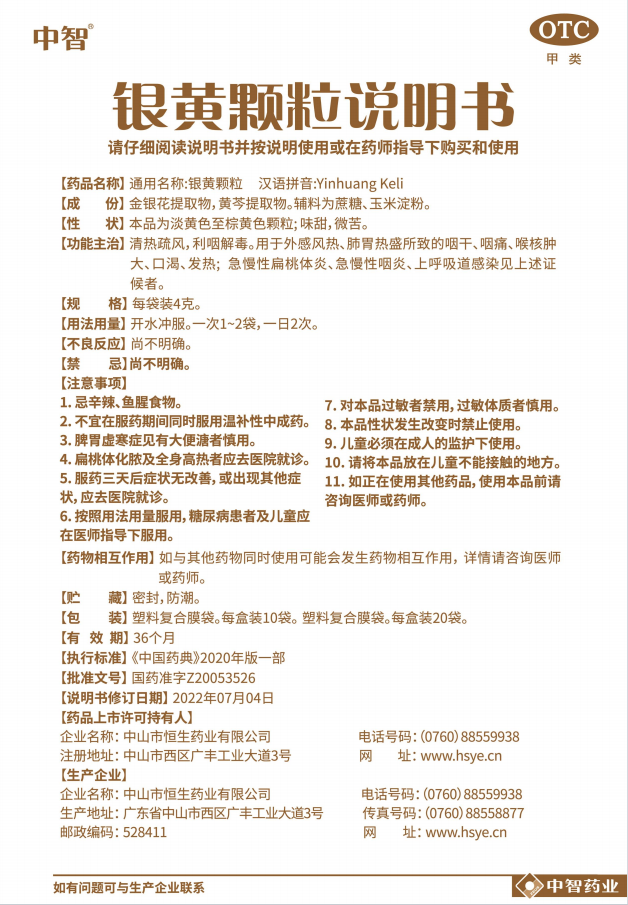
图1 说明书修订前
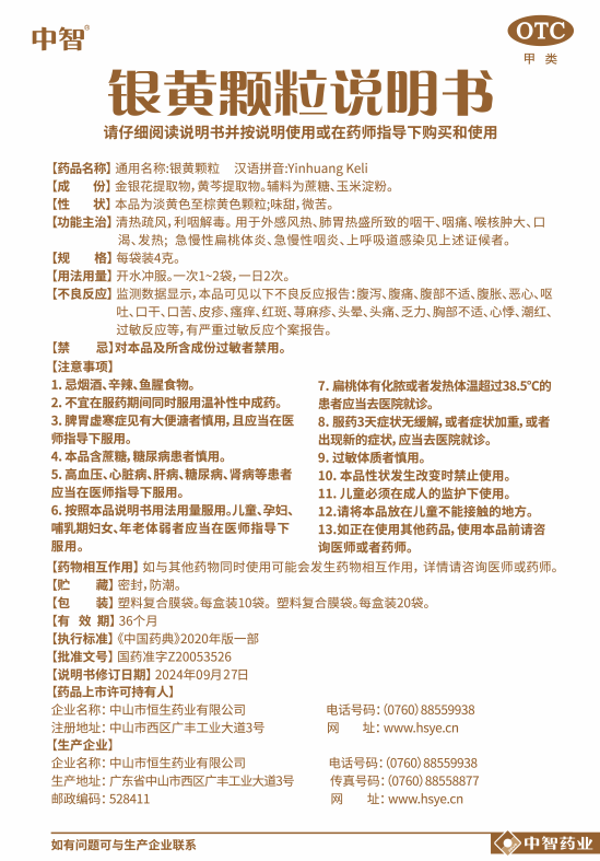
图2 说明书修订后
图3:

图4





